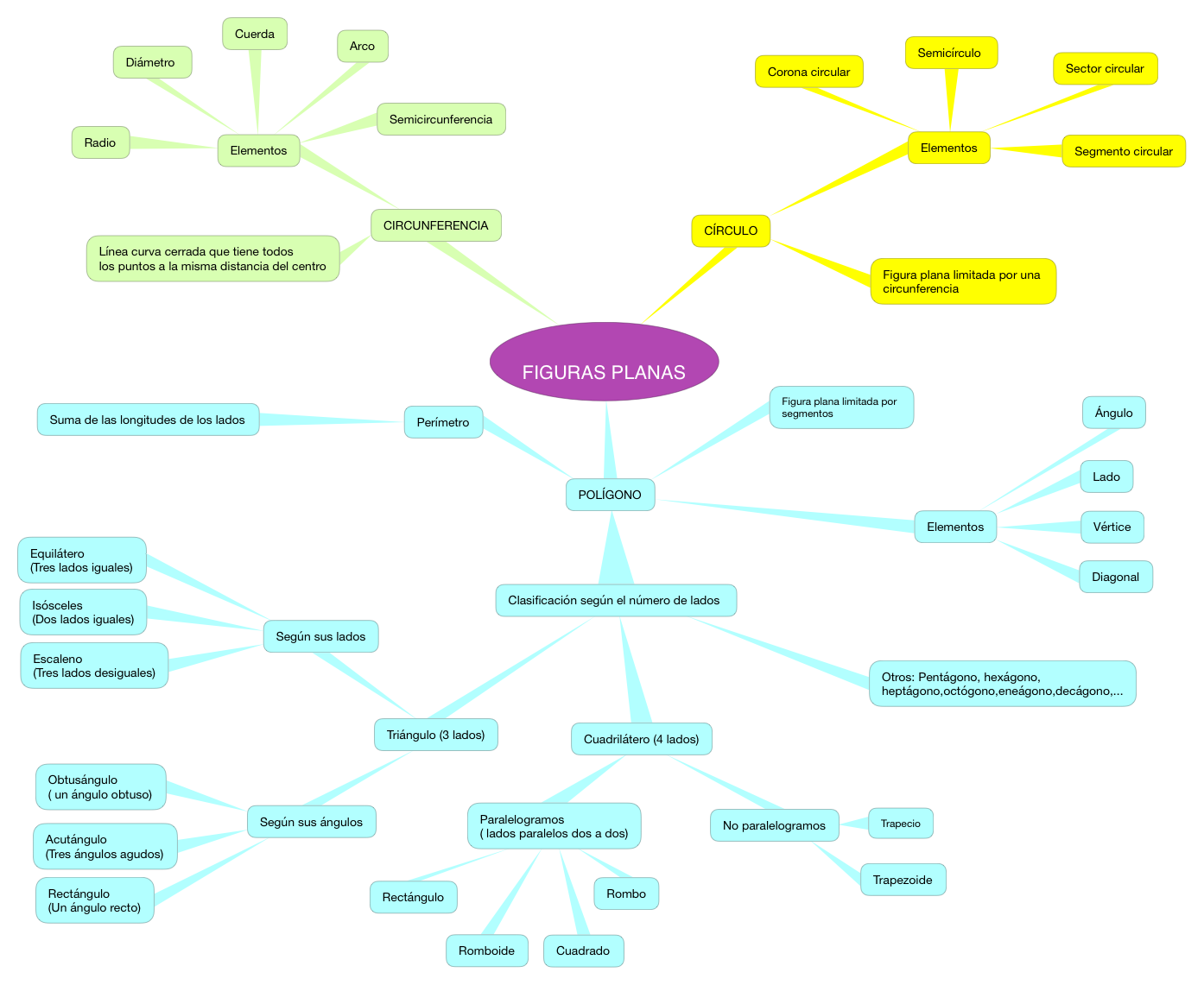
FIGURAS PLANAS