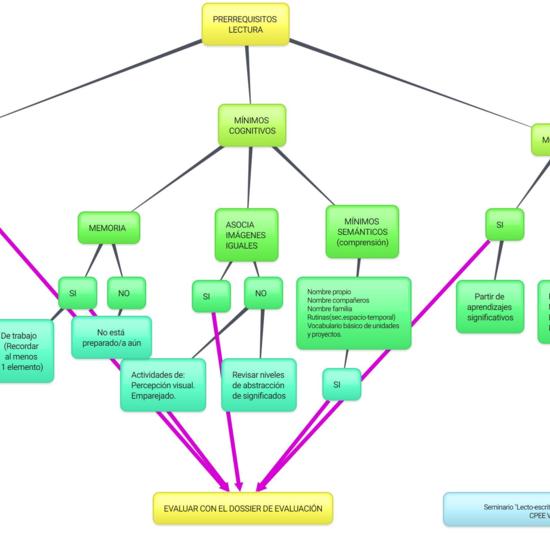
ESQUEMA PRERREQUISITOS LECTURA