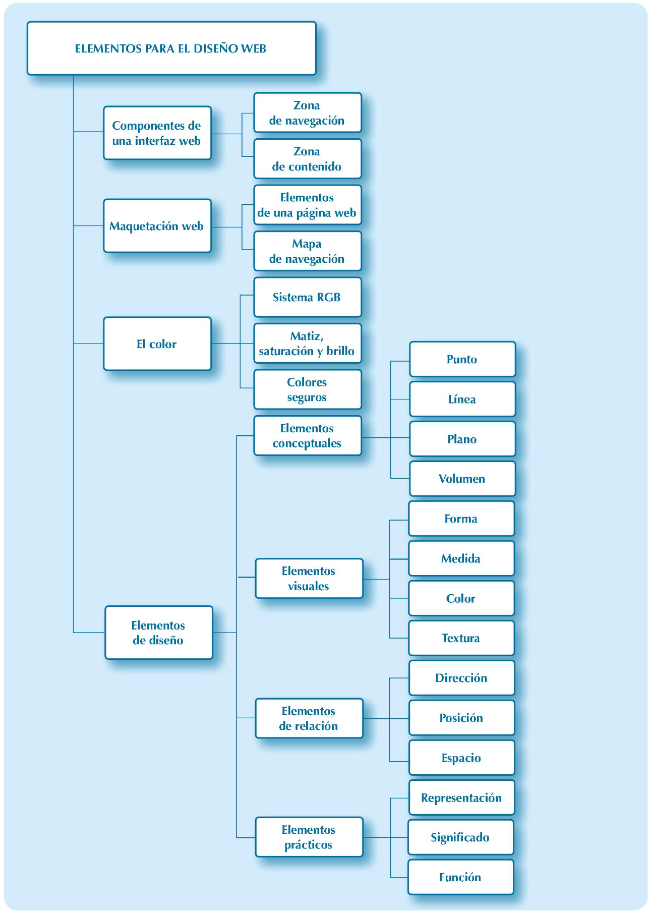
mapa_t2