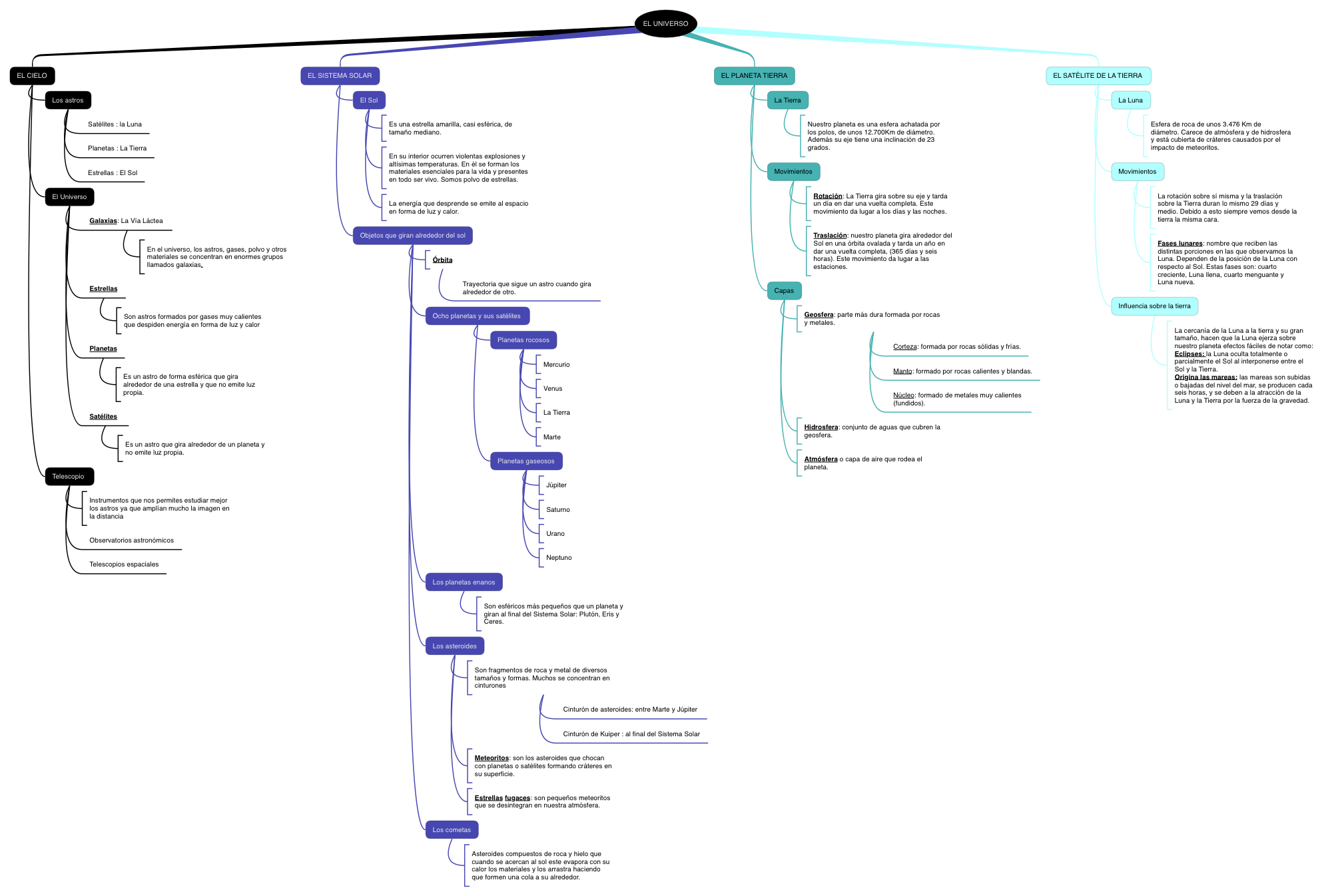
EL UNIVERSO