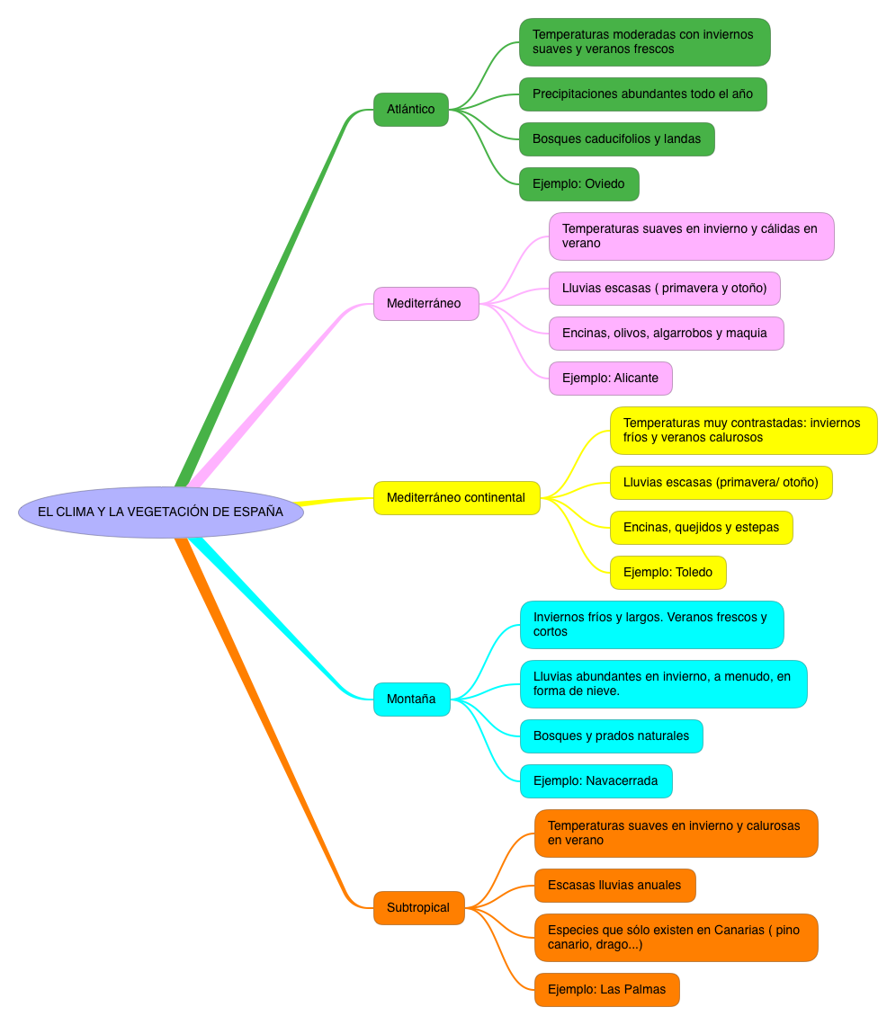
CS_EL CLIMA Y LA VEGETACIÓN DE ESPAÑA_6