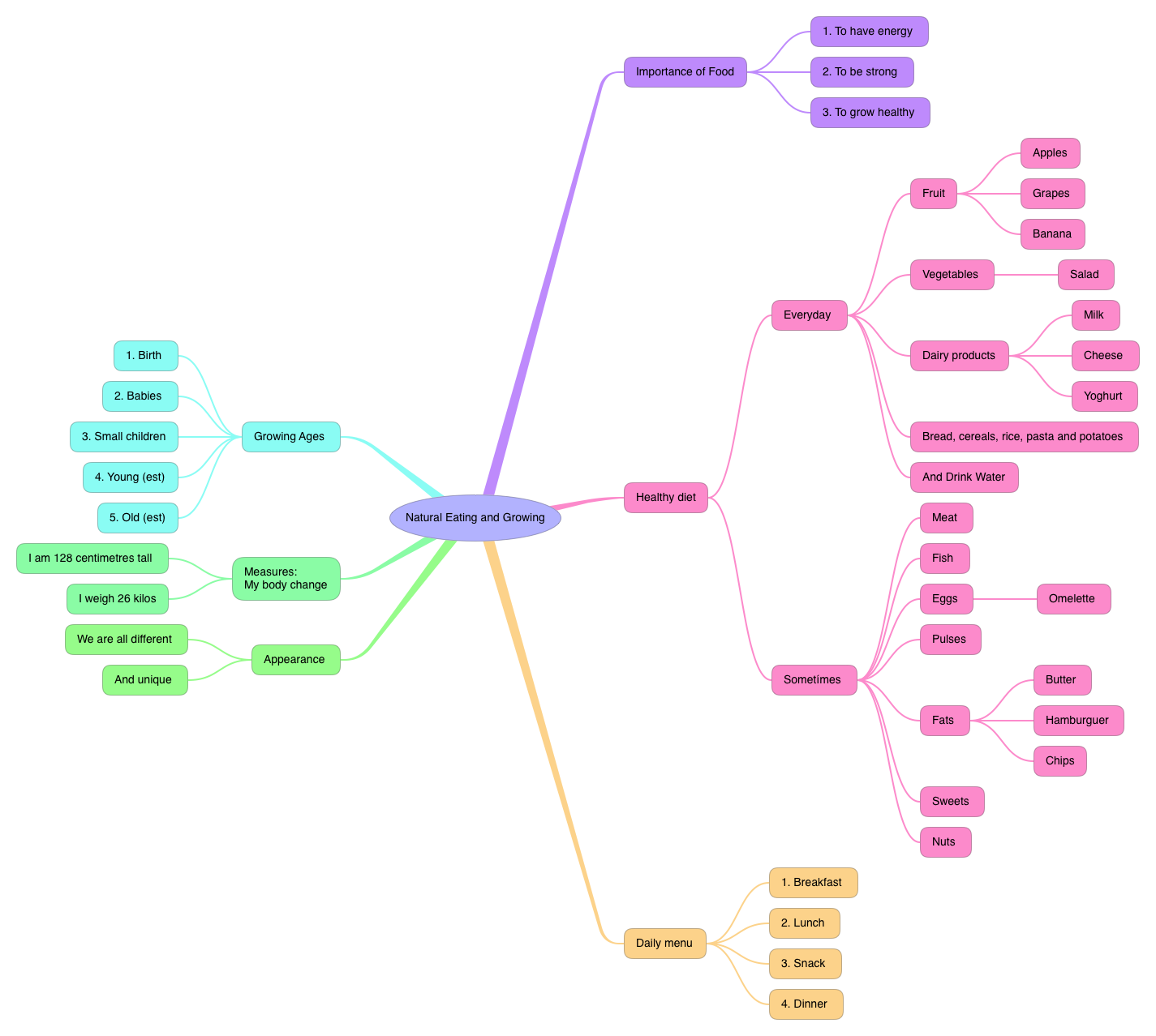
EATING AND GROWING