Saltar navegación

ESQUEMA PRERREQUISITOS LECTURA

ESQUEMA PRERREQUISITOS LECTURA - Contenido educativo

Subido el 4 de mayo de 2018 por Cpee vallecas madrid

2397 visualizaciones

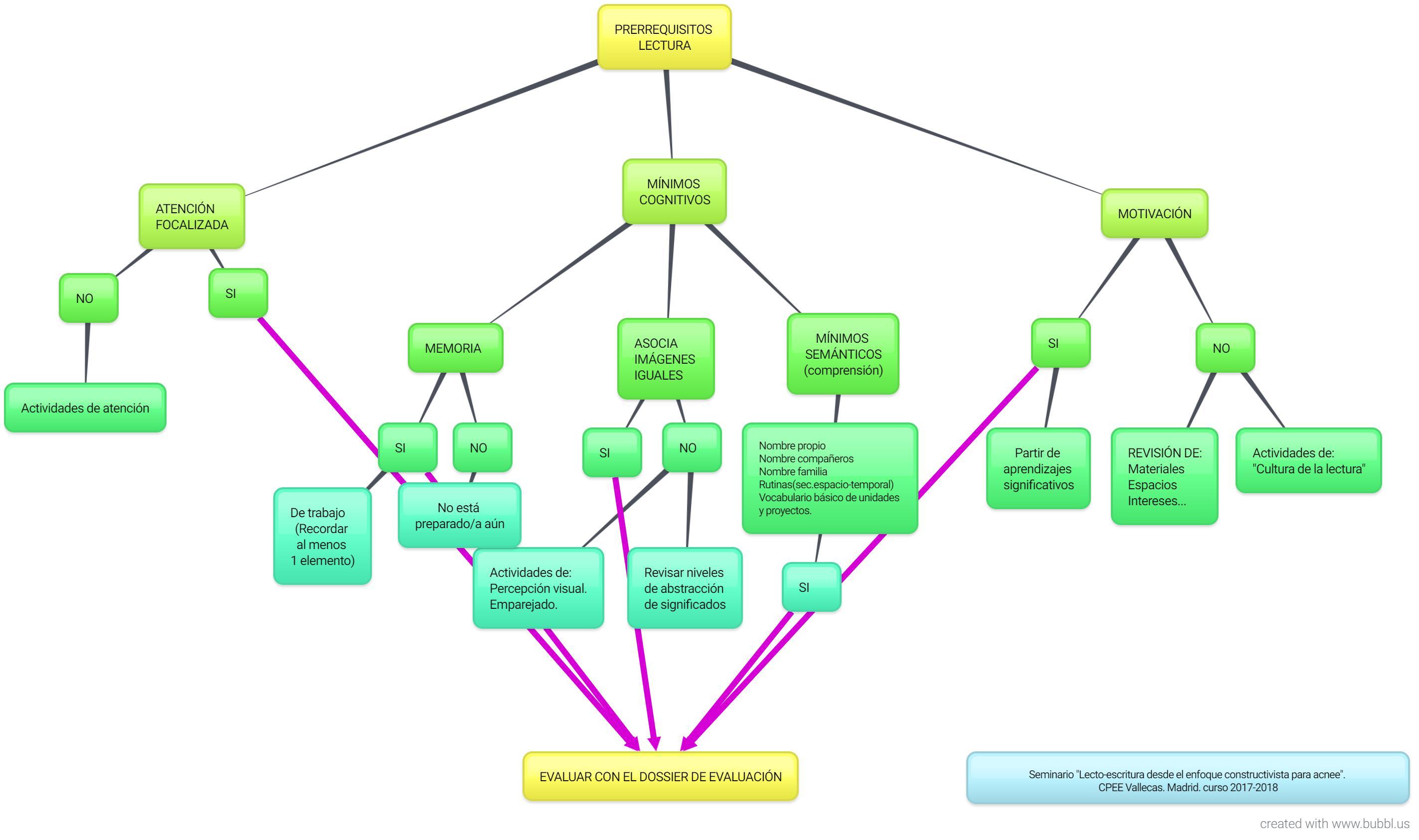
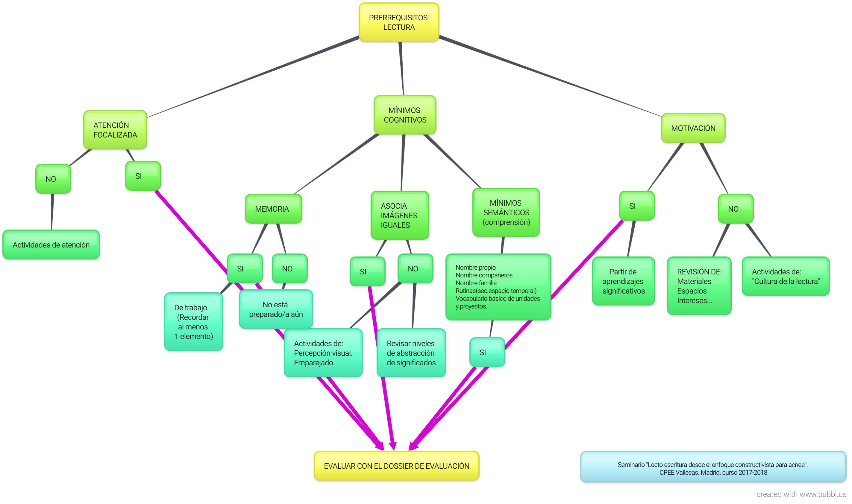
Esquema resumen que recoge los que serían los prerrequisitos para el inicio del aprendizaje de la lectura desde un enfoque constructivista.

Más información

Materias:
Autismo, Comunicación
Etiquetas:
Discapacidad
Niveles educativos:
▼ Mostrar / ocultar niveles
  • Educación Especial
    • Educación Basica Obligatoria
      • Infantil
      • Básica 1
      • Básica 2
    • Programas de formación para la transición a la vida adulta
      • Tránsito a la vida adulta
      • Programas de iniciacion profesional especial
Autor/es:
Componentes seminario lecto-escritura. Curso 2017-2018.
Subido por:
Cpee vallecas madrid
Licencia:
Reconocimiento - No comercial - Sin obra derivada
Visualizaciones:
2397
Fecha:
4 de mayo de 2018 - 13:34
Visibilidad:
Público
Centro:
CP EE VALLECAS
Descripción ampliada:
Material elaborado en el seminario "Lecto-escritura desde el enfoque constructivista para alumnos con nee". Curso 2017-2018. CPEE Vallecas. Madrid.
Extensión:
jpg
Resolución:
2846x1686 píxeles
Tamaño:
215.40 KBytes

Del mismo autor…

Ver más del mismo centro

Comentarios

Para publicar comentarios debes entrar con tu nombre de usuario de EducaMadrid.

Comentarios

Este vídeo todavía no tiene comentarios. Sé el primero en comentar.



EducaMadrid, Plataforma Educativa de la Comunidad de Madrid

Plataforma Educativa EducaMadrid