Saltar navegación

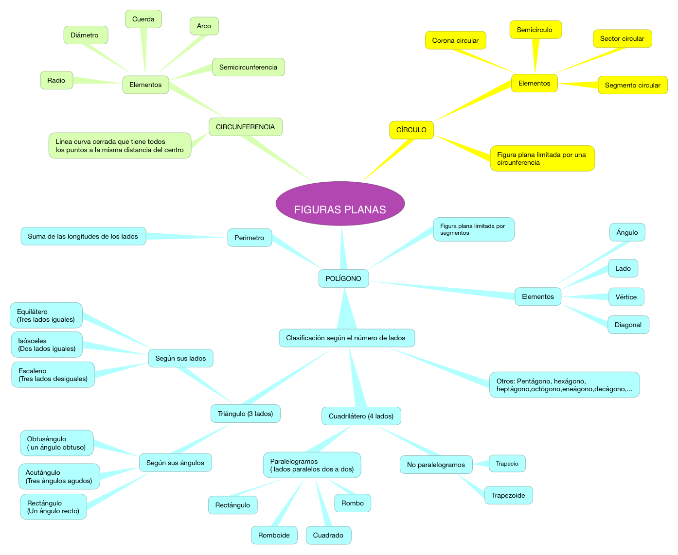
MATEMÁTICAS_FIGURAS PLANAS_5

MATEMÁTICAS_FIGURAS PLANAS_5

Subido el 15 de marzo de 2016 por Cp santodomingo algete

897 visualizaciones

Más información

Autor/es:
CEIPS SANTO DOMINGO
Subido por:
Cp santodomingo algete
Licencia:
Reconocimiento - Compartir igual
Visualizaciones:
897
Fecha:
15 de marzo de 2016 - 10:05
Visibilidad:
Público
Centro:
CP INF-PRI SANTO DOMINGO
Extensión:
png
Resolución:
1394x1142 píxeles
Tamaño:
201.96 KBytes

Del mismo autor…

Ver más del mismo centro


EducaMadrid, Plataforma Educativa de la Comunidad de Madrid

Plataforma Educativa EducaMadrid