Saltar navegación

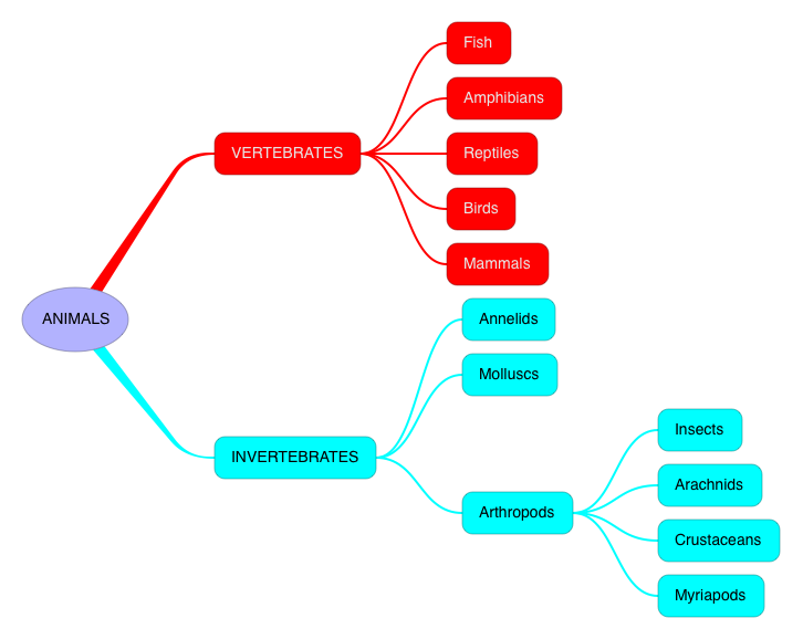
CN_ANIMALS_3

CN_ANIMALS_3

Subido el 14 de marzo de 2016 por Cp santodomingo algete

801 visualizaciones

Más información

Autor/es:
CEIPS SANTO DOMINGO
Subido por:
Cp santodomingo algete
Licencia:
Reconocimiento - Compartir igual
Visualizaciones:
801
Fecha:
14 de marzo de 2016 - 11:01
Visibilidad:
Público
Centro:
CP INF-PRI SANTO DOMINGO
Extensión:
png
Resolución:
726x578 píxeles
Tamaño:
49.48 KBytes

Del mismo autor…

Ver más del mismo centro


EducaMadrid, Plataforma Educativa de la Comunidad de Madrid

Plataforma Educativa EducaMadrid